中國網12月19日訊 第十六屆中國長春電影節將于2021年12月21日至25日在長春舉行。
本屆電影節六大單元主體活動之一電影展映板塊,特設“影界”“原力”“致敬”“影譚”四大單元,其中“致敬”單元特設了“建黨百年紅色經典影展”,慶祝中國共產黨成立100周年,展映《橋》《平原游擊隊》《董存瑞》《戰火中的青春》《冰山上的來客》《兵臨城下》、《上甘嶺》(4K)等7部紅色經典電影,以影為禮,致敬百年,與觀眾一起重溫那一個個動人的故事、一段段難忘的時光。
幾十年來,中國電影界創作出品了一大批反映中國共產黨光輝歷程和豐功偉績的經典影片,感動過億萬國人。
《我的祖國》《英雄贊歌》等經典歌曲,也成為人們心中永不褪色的紅色記憶和縈繞耳畔的經典旋律。
這些經典作品謳歌黨、謳歌祖國、謳歌人民、謳歌英雄,用電影詮釋奮斗的價值和幸福的含義,傳遞了正能量,弘揚了社會主義核心價值觀,是凝聚民族精神、引領時代前進的精神動力。
據悉,本次“電影展映”活動,除“紅色經典”主題影片之外,還有“冰雪視界”“初芒中國”“傳承之光”“國產新片”“科幻”“女性”“喜劇”等主題,數十部視聽大片等您欣賞。

《橋》
導演:王濱
主演:王家乙 /呂班 /江浩
類型:劇情
片長: 94分鐘
年份:1949

《平原游擊隊》
導演:蘇里 /武兆堤
類型:劇情 /戰爭
主演:郭振清 /張瑩 /杜德夫
片長: 93分鐘
年份:1955

《董存瑞》
導演:郭維
主演:張良 /楊啟天 /張瑩
片長: 104分鐘
類型:劇情 /傳記 /戰爭
年份:1955

《上甘嶺》(4K)
導演:林杉
主演:劉磊 /徐林格 /張亮 /高保成 /張良 /李樹楷
片長: 104分鐘
類型:劇情 /傳記 /戰爭
年份:1956

《戰火中的青春》
導演:王炎
主演:王蘇婭 /龐學勤 /林農
類型:劇情 /戰爭
片長: 97分鐘
年份:1959

《冰山上的來客》
導演:趙心水
主演:梁音 /谷毓英 /恩和森
類型:劇情 /懸疑 /戰爭
年份:1963
片長: 106分鐘

《兵臨城下》
導演:林農
主演:李默然 /赫海泉 /中叔皇
類型:戰爭
片長: 106分鐘
年份:1964
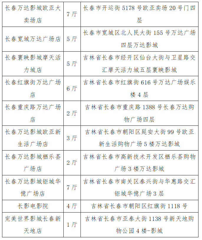
附:本屆電影節十家展映影院名稱、影廳及地址信息:

關于我們? 合作推廣? 聯系電話:18901119810 ??010-88824959 ??詹先生 ??電子郵箱:zht@china.org.cn
版權所有 中國互聯網新聞中心 京ICP證 040089號-1? 互聯網新聞信息服務許可證 ??10120170004號 網絡傳播視聽節目許可證號:0105123